Mayur's 1st Fusion Project

Back
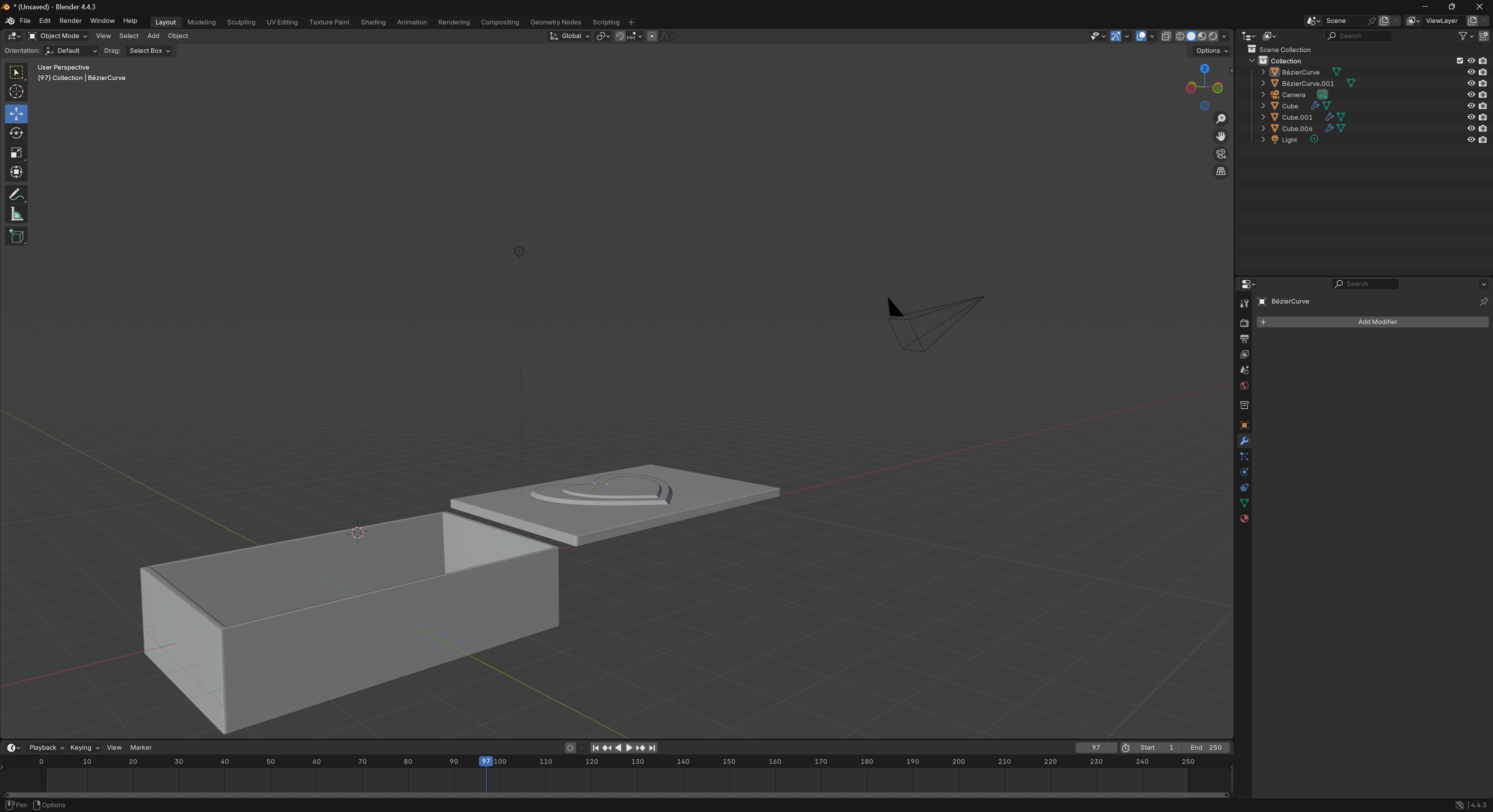
On blender i added a cube, removed a face then streched it out for it to be similar sizes to the box i was looking for. I then copy pasted and made it smaller.
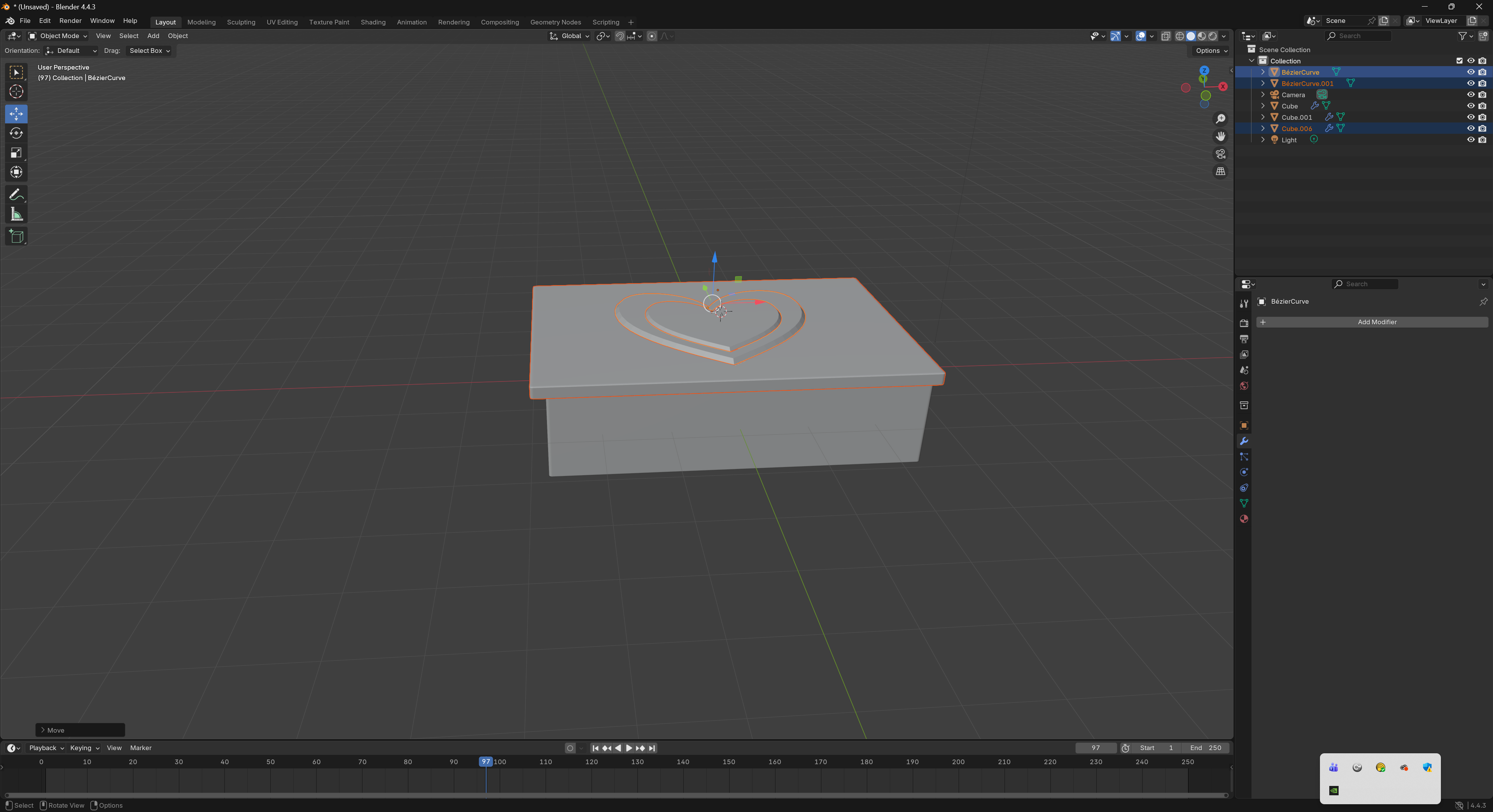
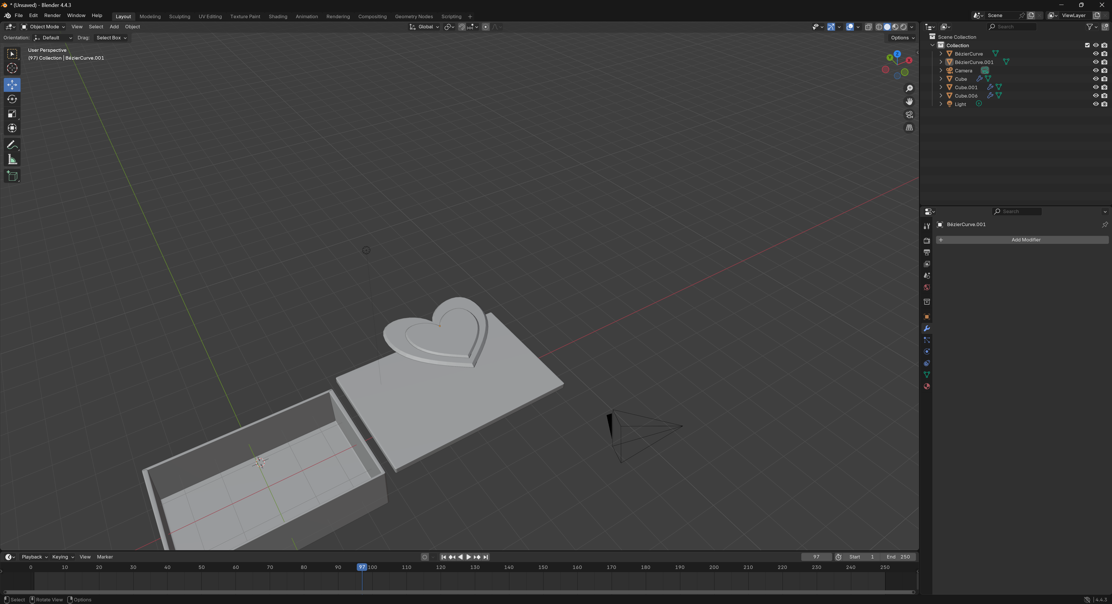
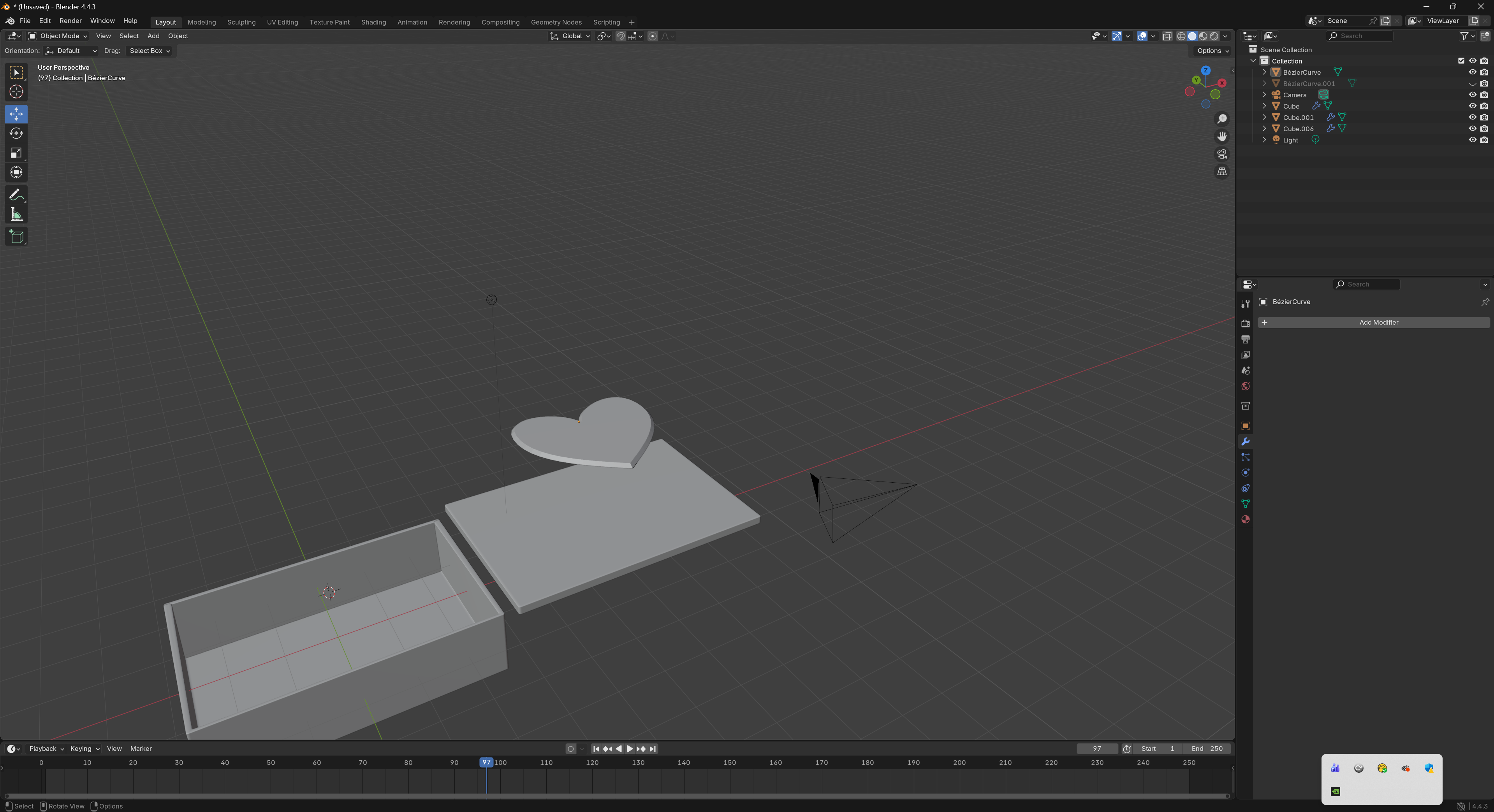
I then made a heart, with the Curve, Bezier Tool. i added two and layered it on top one and another
I then fused it together with the box
i tested out if the lid would fit onto the box, which it did
i then made a bow, use a cube, delete the top, bottom and one of the faces on the side. Cut it in the center before taking the top and bottom intersection to make a bow like shape
With the other cuts i made before, i shaped the bow so it looks better before duplicating and reflecting it. I didnt mirror it as the two things would overlap which i didnt want. i wanted for it to have a small space so i can make the center part of the bow.
I then exported it as an STL and for some reason it said it was the perfect size, when it really wasnt. It ended up being horribly small so i had to sadly remake my object on Fusion
I quickly made a box by using the cube and extruding it and basically did the same thing like i did for Blender.
On Adobe Illustrator (AI) I ended up drawing a heart and exported it as an svg file before importing it into Fusion, doing the exact same thing like on blender where i made a smaller one and made it sit on top of the bigger one.
I then traced a bear, seperating the face and body.
Saving the two files as an SVG, i exported it into Fusion before extruding it.
I then overlapped the two things and was finally done!